开云官方app下载 10岁足球小将“打假球”? 现场离谱! 最新恢复

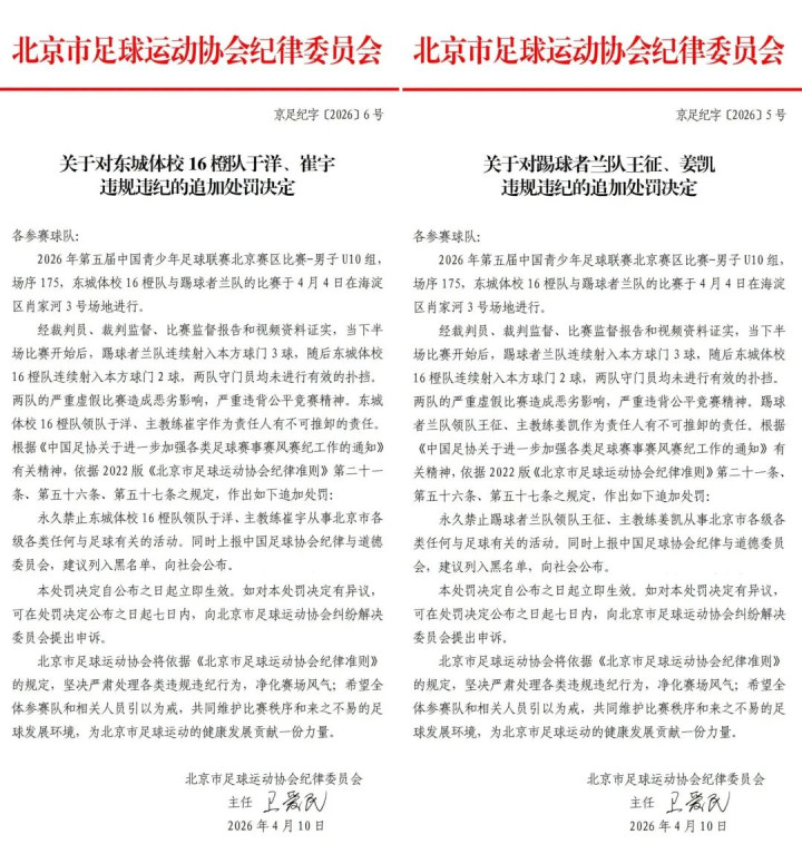
4月9日,北京市足球领路协会(以下简称“北京足协”)开出4张罚单,处罚2026年第五届中国青少年足球联赛(以下简称“中青赛”)北京赛区男人U10组出现的颓败比赛步履。

4月10日,北京足协发布追加处罚——
北京足协公告示意,4月4日在北京市举行的中青赛北京赛区男人U10组东城体校16橙队与踢球者兰队的比赛中,下半场比赛运转后,踢球者兰队诱骗射入本方球门3球,东城体校16橙队诱骗射入本方球门2球,两队守门员均未进行灵验的扑挡。
北京足协示意,两队的颓败比赛形成恶劣影响,严重抵抗公说念竞赛精神。
4月9日,北京足协对东城体校16橙队领队于洋和主老师崔宇、踢球者兰队领队王征和主老师姜凯作出通报品评、禁赛一年的处罚,同期上报中国足球协会规律与说念德委员会,冷落列入黑名单,向社会公布。
4月10日,北京足协的处罚“升级”,以为两队此举为“严重谬误比赛”,追加决定永恒阻遏东城体校16橙队领队于洋和主老师崔宇、踢球者兰队领队王征和主老师姜凯从事北京关连足球行径。

北京足协示意,根据关连轨则,坚定严肃处理万般违规违规步履,净化赛程民风。同期“但愿合座参赛队和关连东说念主员引以为戒,共同选藏比赛次第和辛苦珍贵的足球发展环境”。
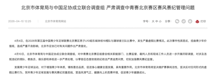
10日上昼,开云app中国足协也发布官方通报,称“在青少年比赛中发生这次事件,性质恶劣,形成严重不良影响。中国足协将连络商量方面就这次事件中波及赛风赛纪处治问题作潜入拜谒。”
中青报·中青网记者缓慢到,4月10日,北京市体育局与中国足协建造连络拜谒组,拜谒中青赛北京赛区赛风赛纪处治问题。
北京市体育局示意:“发展青少年足球领路,关于增强青少年体质,老师强硬品性,促进身心健康全面发展,具有紧迫作用。北京市体育局将坚定选藏赛事洁白性,坚定反对任何神色的谬误比赛步履,筑牢青少年足球发展与赛风赛纪双重底线,营造风清气正、健康朝上的竞赛环境,促进青少年健康成长。”

据了解,有小红书用户发布了本场比赛的部分现场摄像。
视频领路开云官方app下载,鄙人半场敌手打进两个乌龙进球之后,该老师找到裁判和比赛监督表面,裁判和比赛监督示意先完赛,后根据笔据赛后反应。东城体校16橙队老师发火反问,“那咱们也不错这样作念是吧?”随后东城体校16橙队打入两粒乌龙球。
滚球app中国官网下载入口上一篇:开云官方app下载 玛丽王后珠宝大批,对东说念主委宛大方,为何只送儿媳一条勒脖子的项链
下一篇:没有了


备案号: